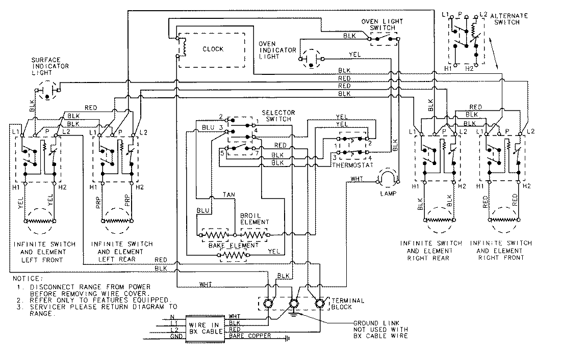
5651XUS 06 – WIRING INFORMATIONadmin2025-04-26T12:02:15+00:005651XUS 06 – WIRING INFORMATION ProductsPositionProductNIMAY 15001490