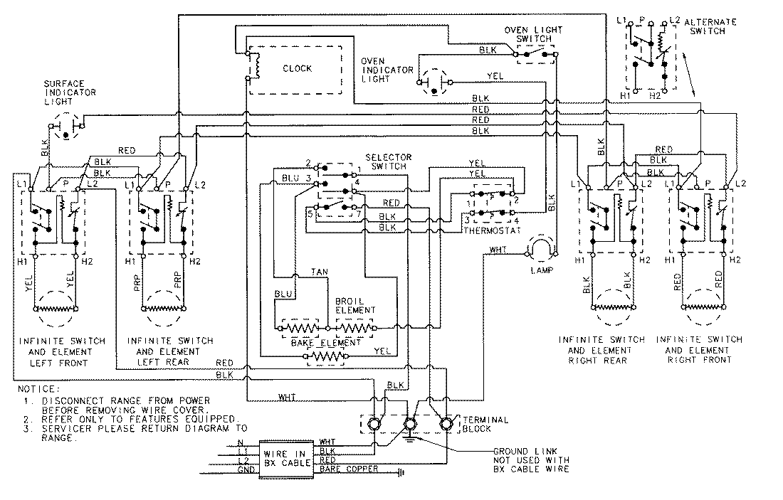
5651XUW 08 – WIRING INFORMATIONadmin2025-04-26T12:01:03+00:005651XUW 08 – WIRING INFORMATION ProductsPositionProductNIMAY 15001490