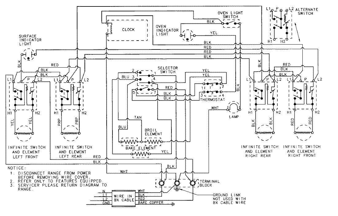
6551WUA 05 – WIRING INFORMATIONadmin2025-04-26T11:28:23+00:006551WUA 05 – WIRING INFORMATION ProductsPositionProductNIMAY 15001490