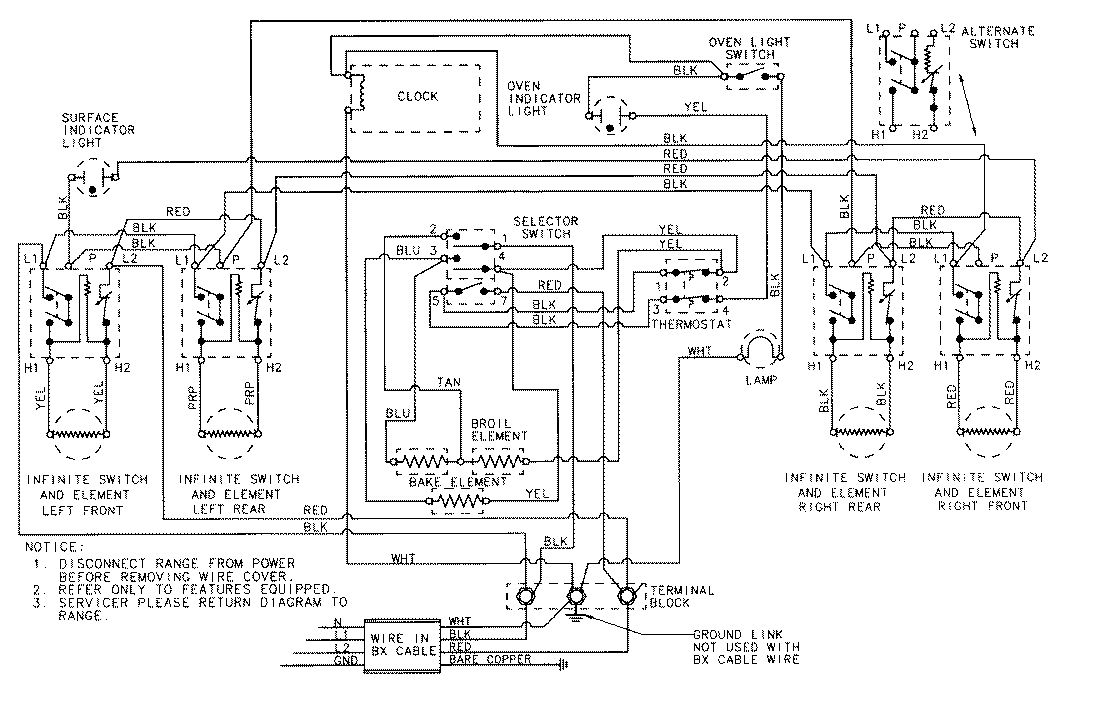
6551XUA 05 – WIRING INFORMATIONadmin2025-04-26T12:22:50+00:006551XUA 05 – WIRING INFORMATION ProductsPositionProductNIMAY 15001490