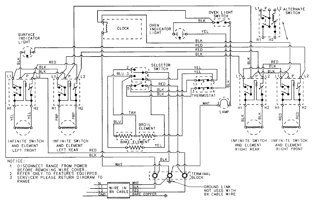
6551XUB 06 – WIRING INFORMATIONadmin2025-04-26T12:23:54+00:006551XUB 06 – WIRING INFORMATION ProductsPositionProductNIMAY 15001490