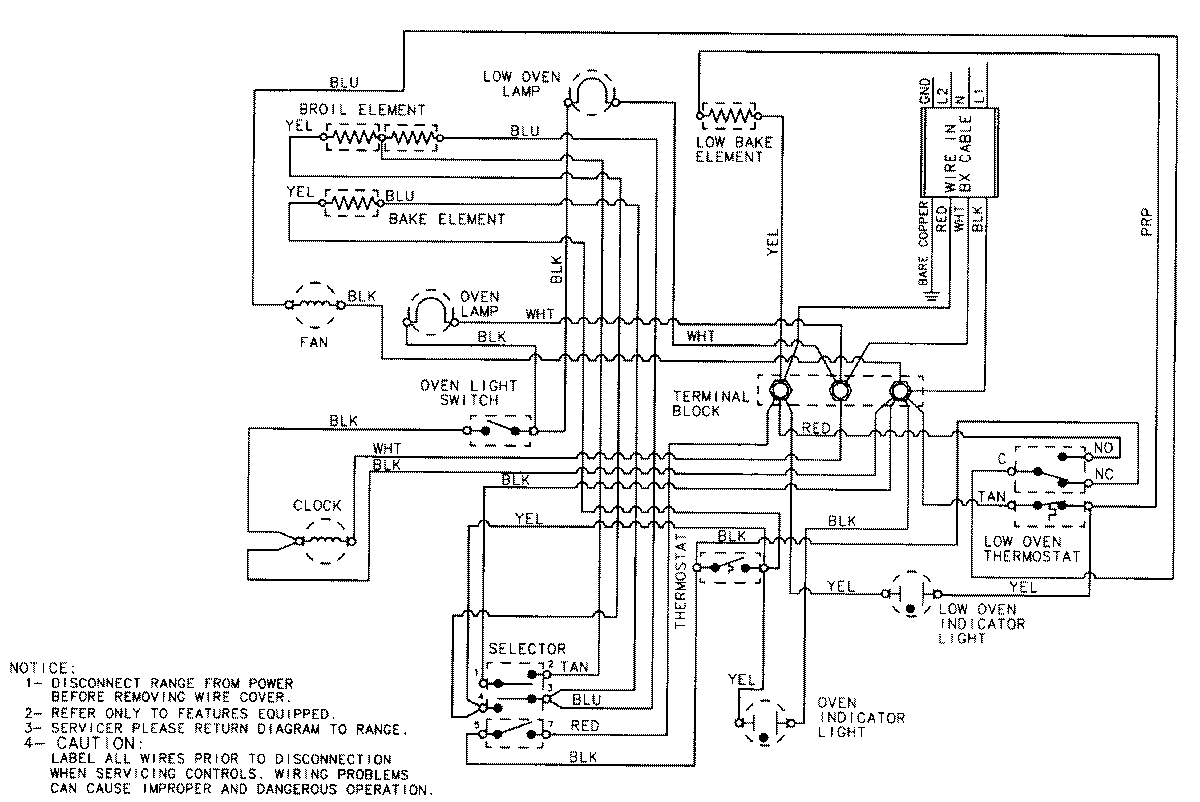
9612XUB 06 – WIRING INFORMATIONadmin2025-04-26T08:55:49+00:009612XUB 06 – WIRING INFORMATION ProductsPositionProductNIMAY 15001505