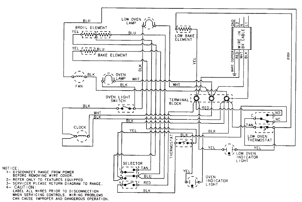
9622XUB 06 – WIRING INFORMATIONadmin2025-04-26T08:56:10+00:009622XUB 06 – WIRING INFORMATION ProductsPositionProductNIMAY 15001505NIMAY 15003402