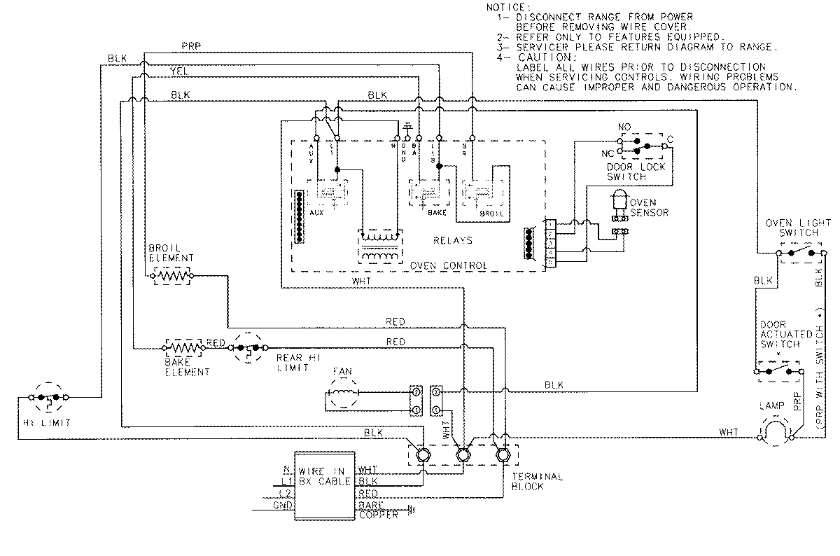
9875VYV 06 – WIRING INFORMATIONadmin2025-04-26T08:55:48+00:009875VYV 06 – WIRING INFORMATION ProductsPositionProductNIMAY 15001717