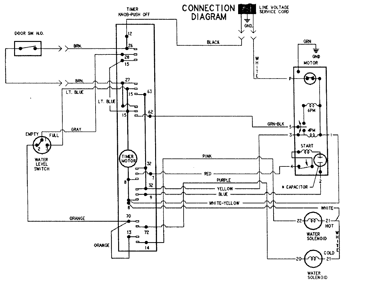
AAV1200AJW 11 – WIRING INFORMATIONadmin2025-04-26T08:55:34+00:00AAV1200AJW 11 – WIRING INFORMATION ProductsPositionProductNIMAY 15002614