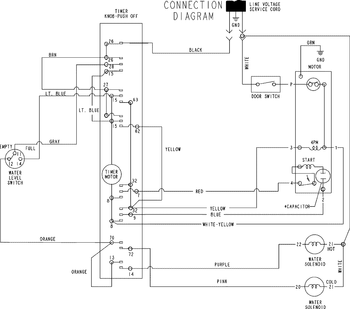
AAV4000AWW 08 – WIRING INFORMATIONadmin2025-04-26T08:55:35+00:00AAV4000AWW 08 – WIRING INFORMATION ProductsPositionProductNIMAY 15003777