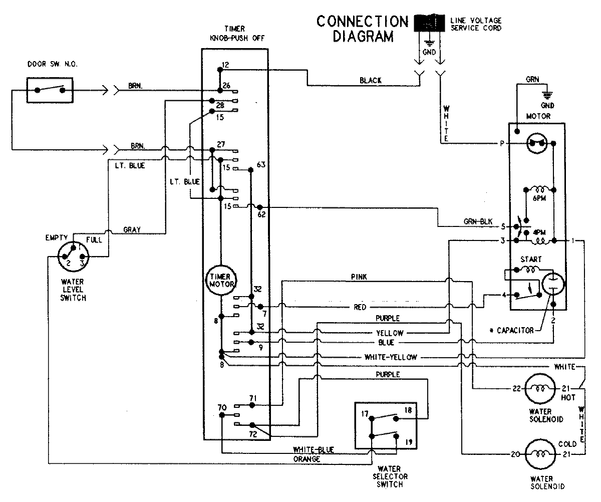
ALW221RJW 10 – WIRING INFORMATIONadmin2025-04-26T11:18:53+00:00ALW221RJW 10 – WIRING INFORMATION ProductsPositionProductNIMAY 15002616