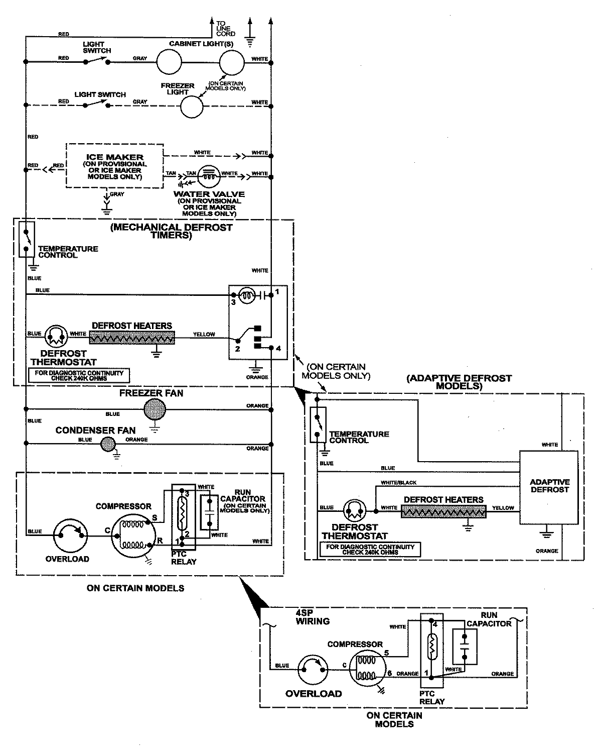
ATB1915HRQ 11 – WIRING INFORMATIONadmin2025-04-26T08:56:35+00:00ATB1915HRQ 11 – WIRING INFORMATION ProductsPositionProductNIMAY 15002787