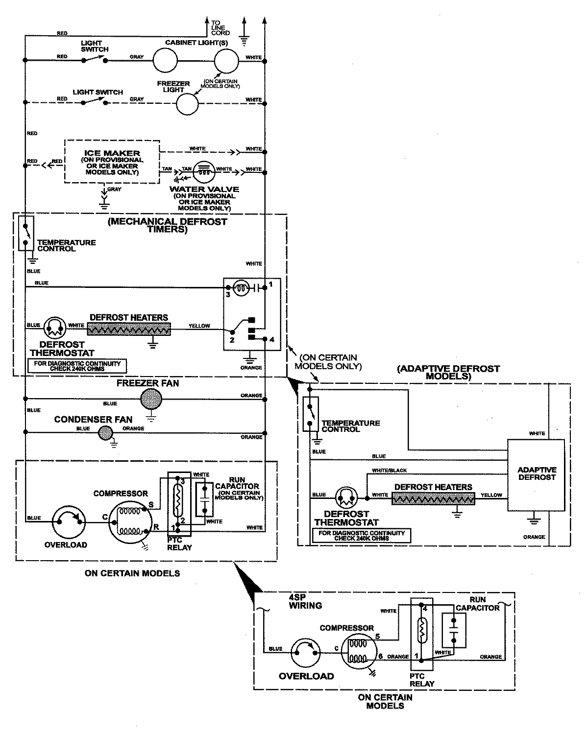
ATB1915HRW 11 – WIRING INFORMATIONadmin2025-04-26T08:56:40+00:00ATB1915HRW 11 – WIRING INFORMATION ProductsPositionProductNIMAY 15002787