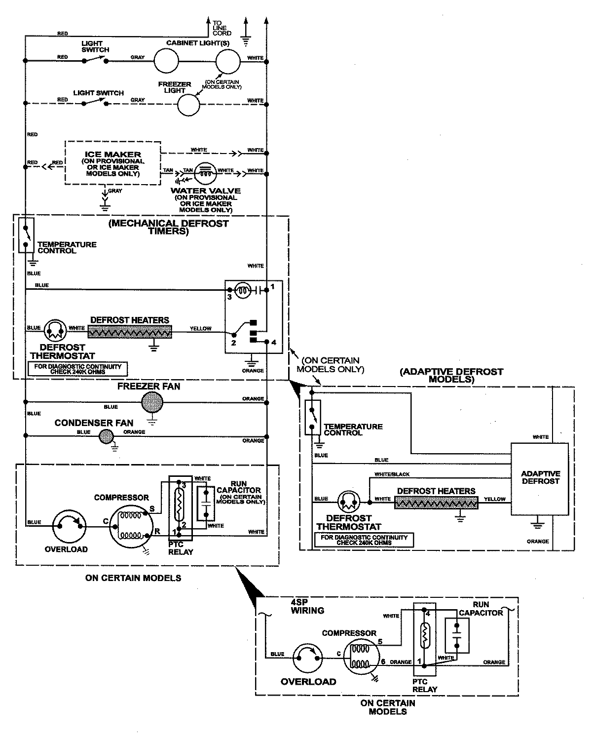
ATB2115HRW 11 – WIRING INFORMATIONadmin2025-04-26T09:11:13+00:00ATB2115HRW 11 – WIRING INFORMATION ProductsPositionProductNIMAY 15002787