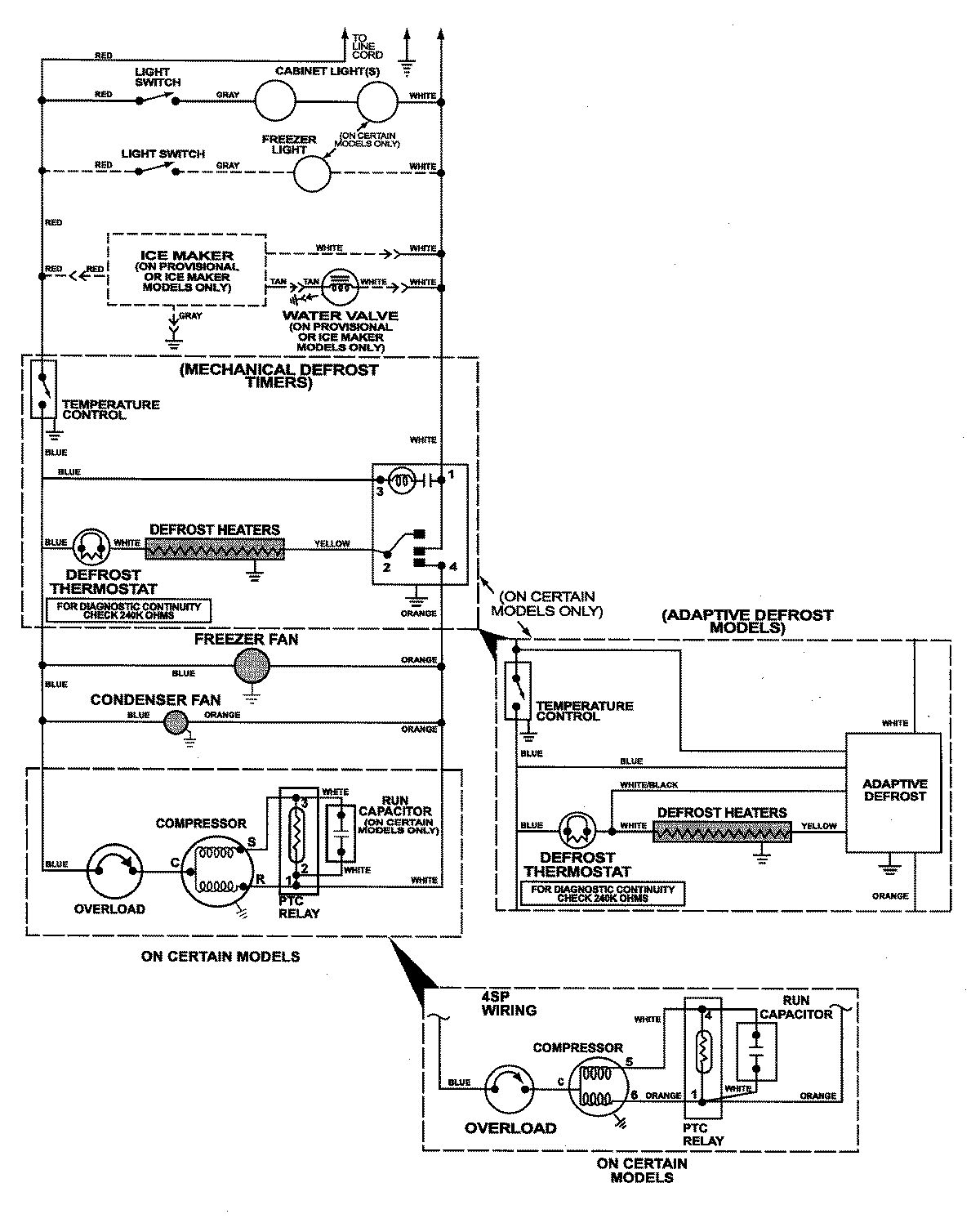
ATB2135HRQ 13 – WIRING INFORMATIONadmin2025-04-26T09:11:15+00:00ATB2135HRQ 13 – WIRING INFORMATION ProductsPositionProductNIMAY 15002787