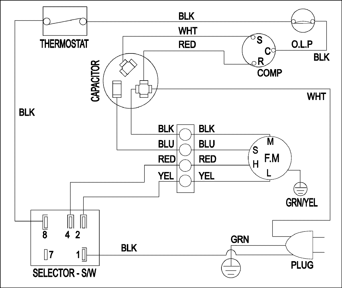
AW0719 05 – WIRING INFORMATIONadmin2025-04-26T09:14:12+00:00AW0719 05 – WIRING INFORMATION ProductsPositionProductNIMAY 15003952