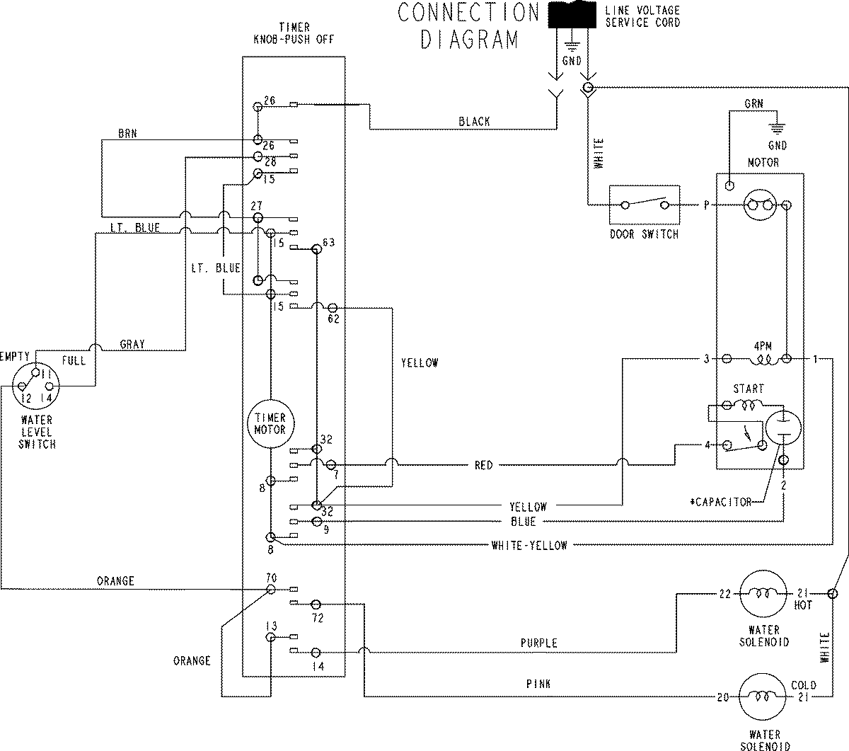
CAV1004AWW 08 – WIRING INFORMATIONadmin2025-04-26T11:14:35+00:00CAV1004AWW 08 – WIRING INFORMATION ProductsPositionProductNIMAY 15003777