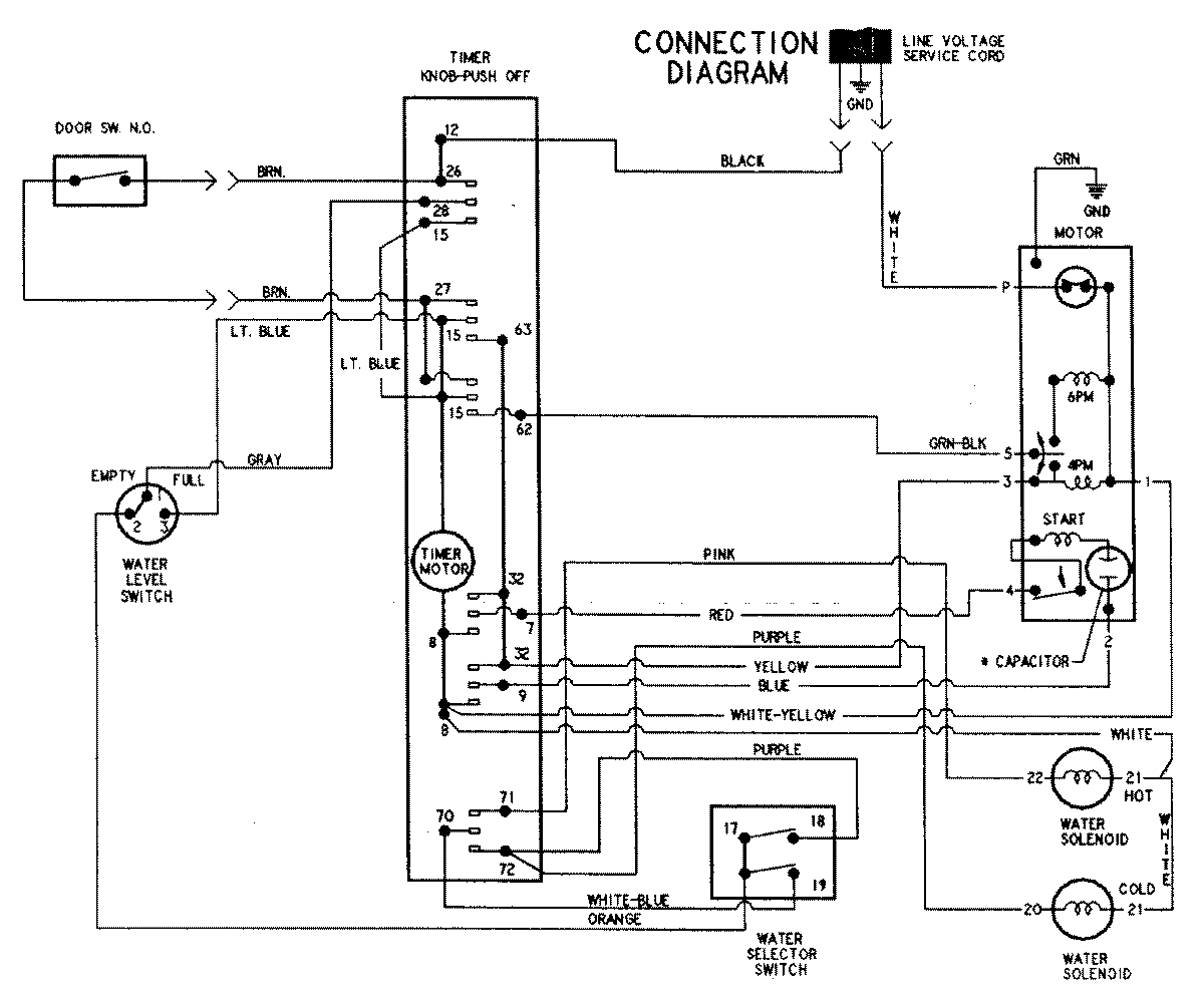
CAV2000AWW 10 – WIRING INFORMATIONadmin2025-04-26T11:12:48+00:00CAV2000AWW 10 – WIRING INFORMATION ProductsPositionProductNIMAY 15002616