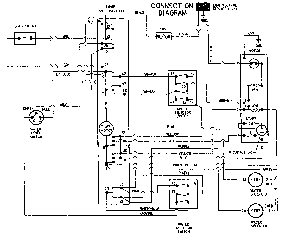
CAV4000AGW 07 – WIRING INFORMATIONadmin2025-04-26T11:13:05+00:00CAV4000AGW 07 – WIRING INFORMATION ProductsPositionProductNIWIRING INFORMATION