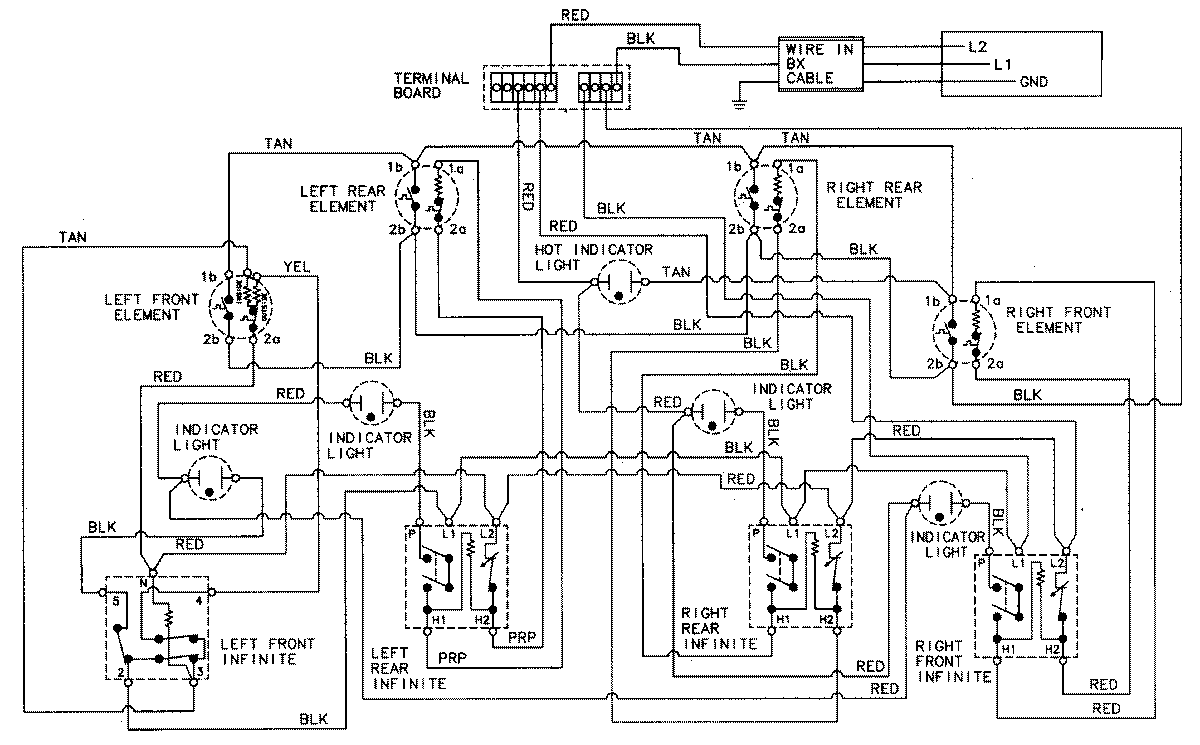
CCE9300BF 03 – WIRING INFORMATIONadmin2025-04-26T11:14:02+00:00CCE9300BF 03 – WIRING INFORMATION ProductsPositionProductNIMAY 15002145