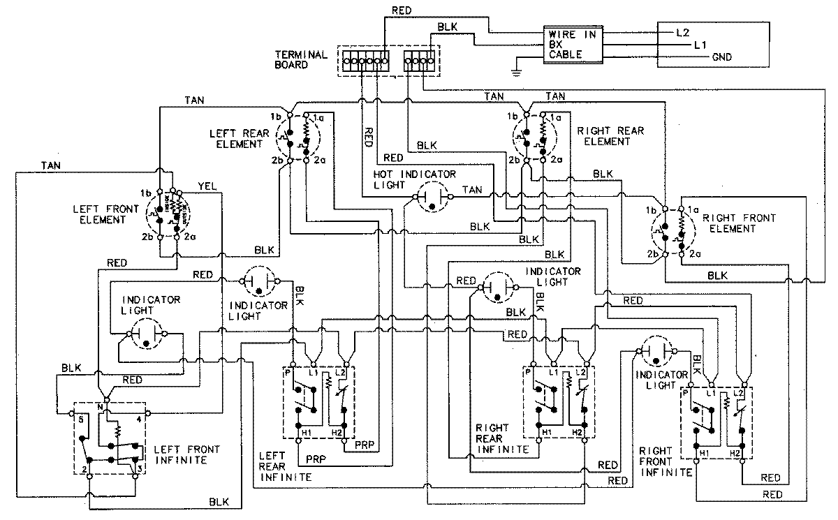
CCE9300BG 03 – WIRING INFORMATION

CCE9300BG 03 – WIRING INFORMATION

Products

PositionProduct
NIMAY 15002145