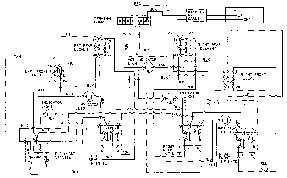
CCE9300JD 03 – WIRING INFORMATIONadmin2025-04-26T11:13:26+00:00CCE9300JD 03 – WIRING INFORMATION ProductsPositionProductNIMAY 15002145