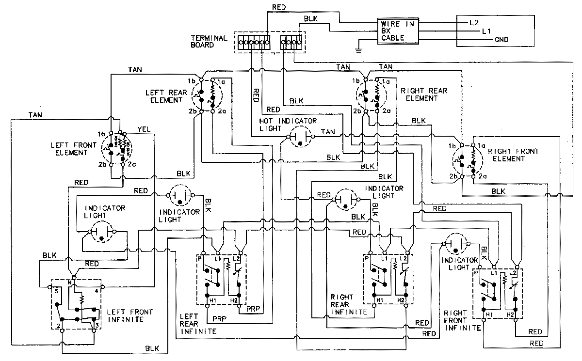
CCE9300PL 03 – WIRING INFORMATIONadmin2025-04-26T11:13:51+00:00CCE9300PL 03 – WIRING INFORMATION ProductsPositionProductNIMAY 15002145