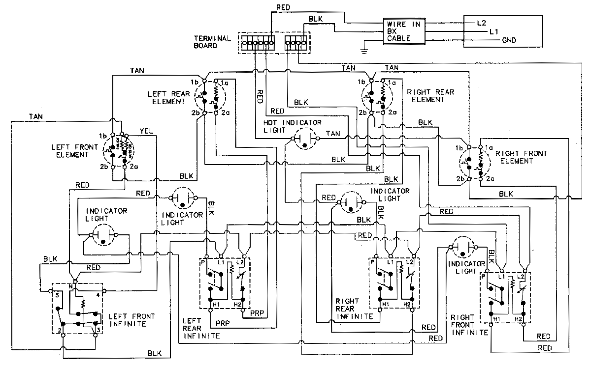
CCE9300TG 03 – WIRING INFORMATIONadmin2025-04-26T11:12:28+00:00CCE9300TG 03 – WIRING INFORMATION ProductsPositionProductNIMAY 15002145