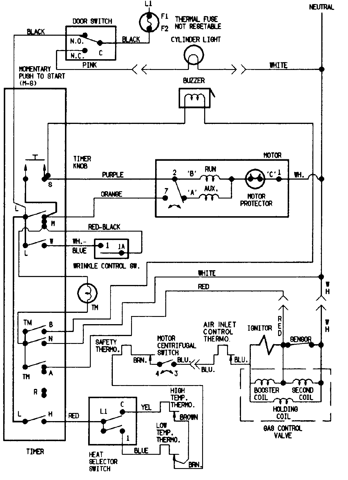
CDG22B8V 07 – WIRING INFORMATIONadmin2025-04-26T09:24:02+00:00CDG22B8V 07 – WIRING INFORMATION ProductsPositionProductNIMAY 15001208NIMAY 15002545