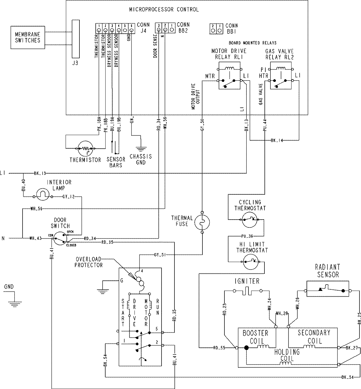
CDG4205AWJ 06 – WIRING INFORMATIONadmin2025-04-26T09:22:55+00:00CDG4205AWJ 06 – WIRING INFORMATION ProductsPositionProductNIMAY 15003773