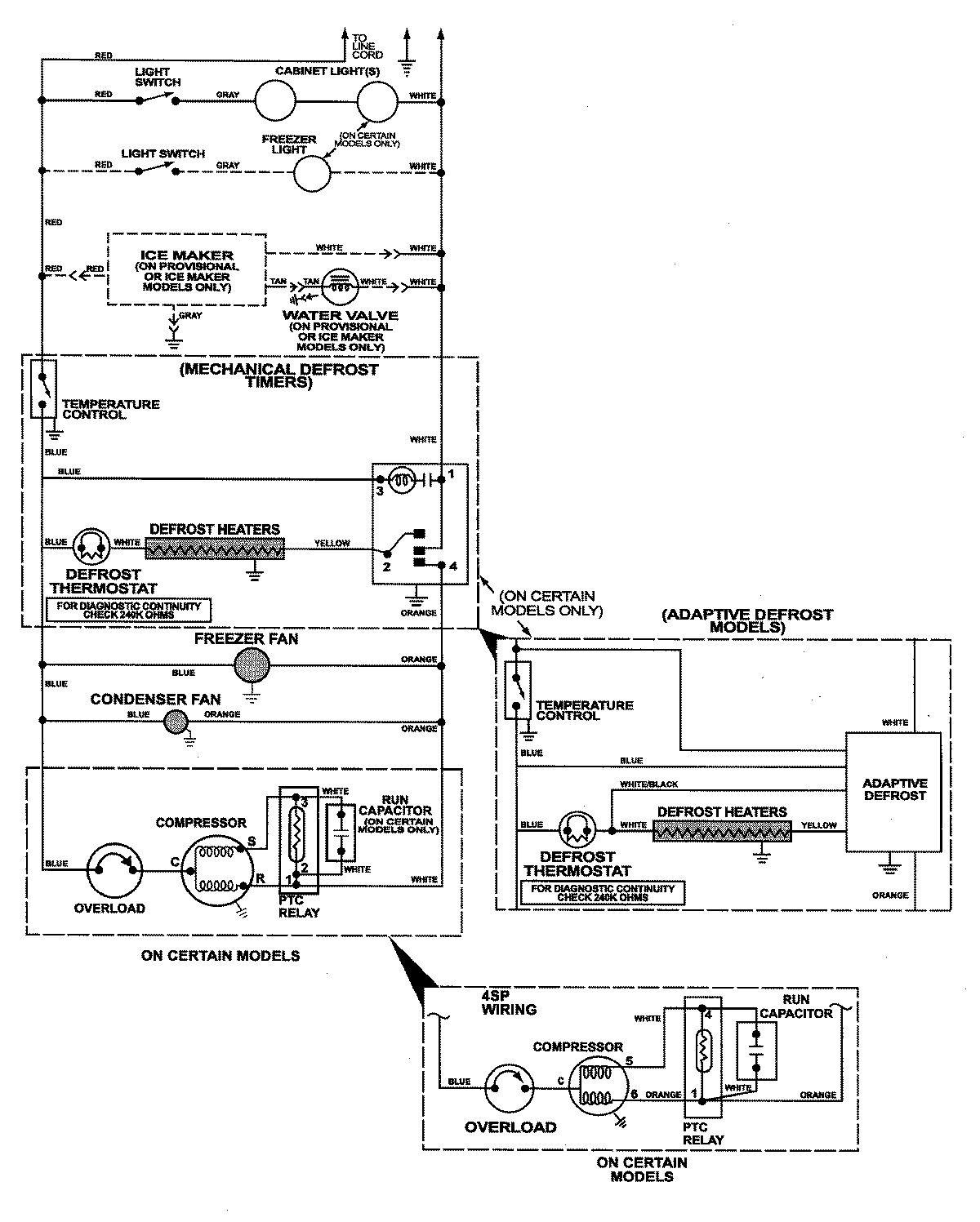
CT15G4Q 13 – WIRING INFORMATIONadmin2025-04-26T11:20:11+00:00CT15G4Q 13 – WIRING INFORMATION ProductsPositionProductNIMAY 15002787