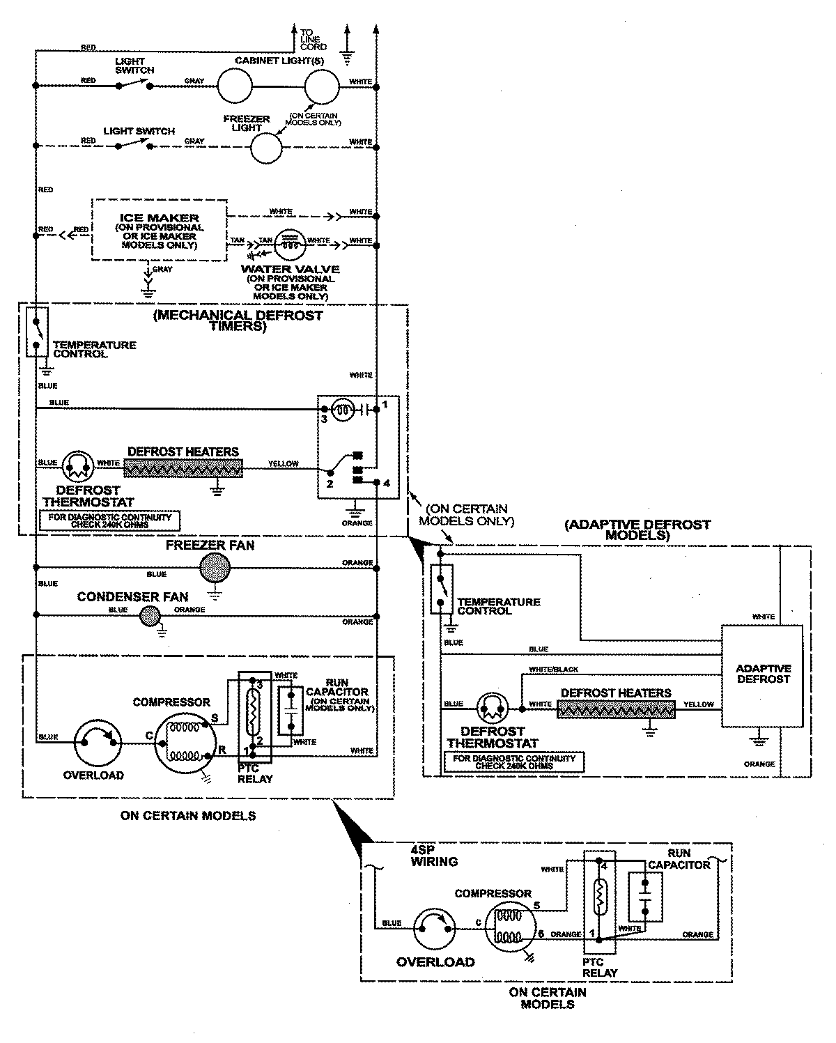
CT17G4Q 11 – WIRING INFORMATIONadmin2025-04-26T11:20:44+00:00CT17G4Q 11 – WIRING INFORMATION ProductsPositionProductNIMAY 15002787