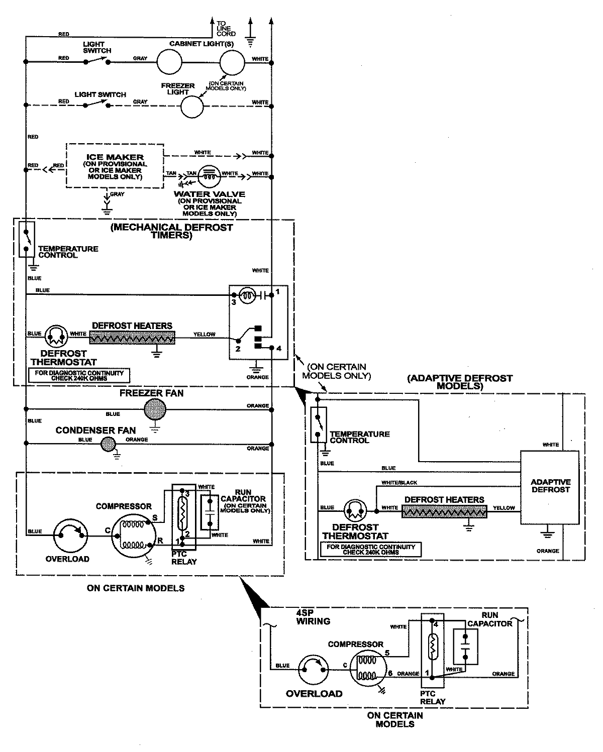
CT17G4W 11 – WIRING INFORMATION

CT17G4W 11 – WIRING INFORMATION

Products

PositionProduct
NIMAY 15002787