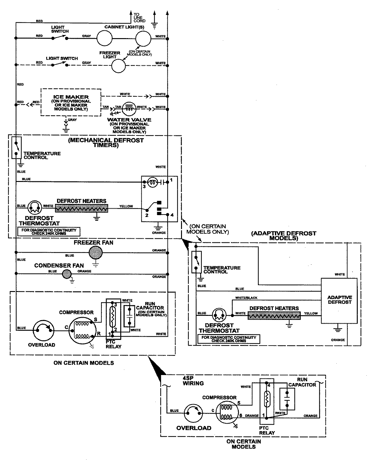
CTB1922GRQ 13 – WIRING INFORMATIONadmin2025-04-26T11:18:34+00:00CTB1922GRQ 13 – WIRING INFORMATION ProductsPositionProductNIMAY 15002787