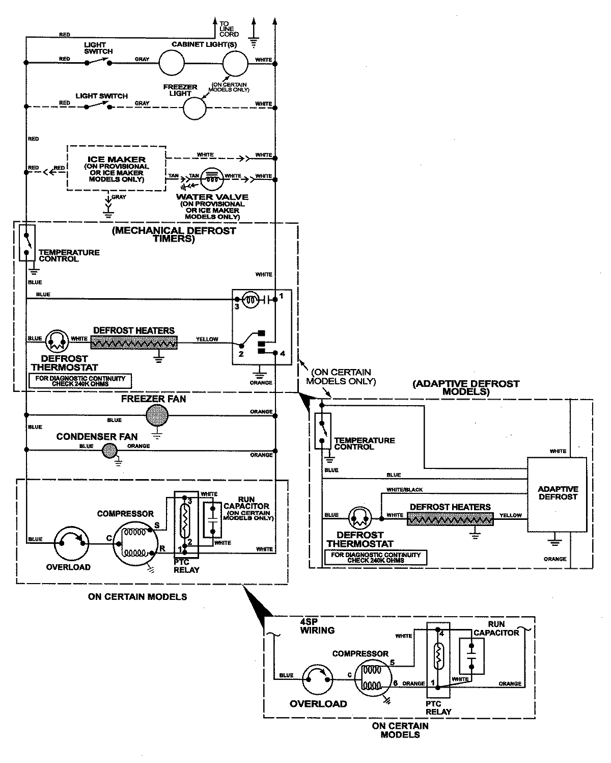
CTB1922GRW 13 – WIRING INFORMATIONadmin2025-04-26T11:16:57+00:00CTB1922GRW 13 – WIRING INFORMATION ProductsPositionProductNIMAY 15002787