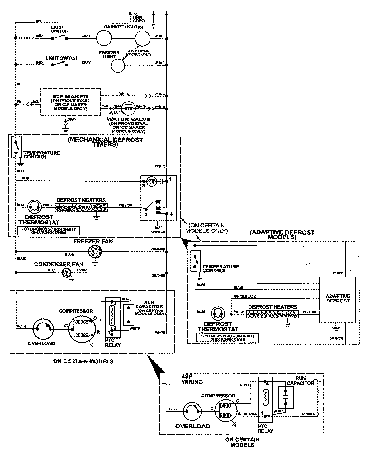
CTB1925GRB 13 – WIRING INFORMATIONadmin2025-04-26T11:18:18+00:00CTB1925GRB 13 – WIRING INFORMATION ProductsPositionProductNIMAY 15002787