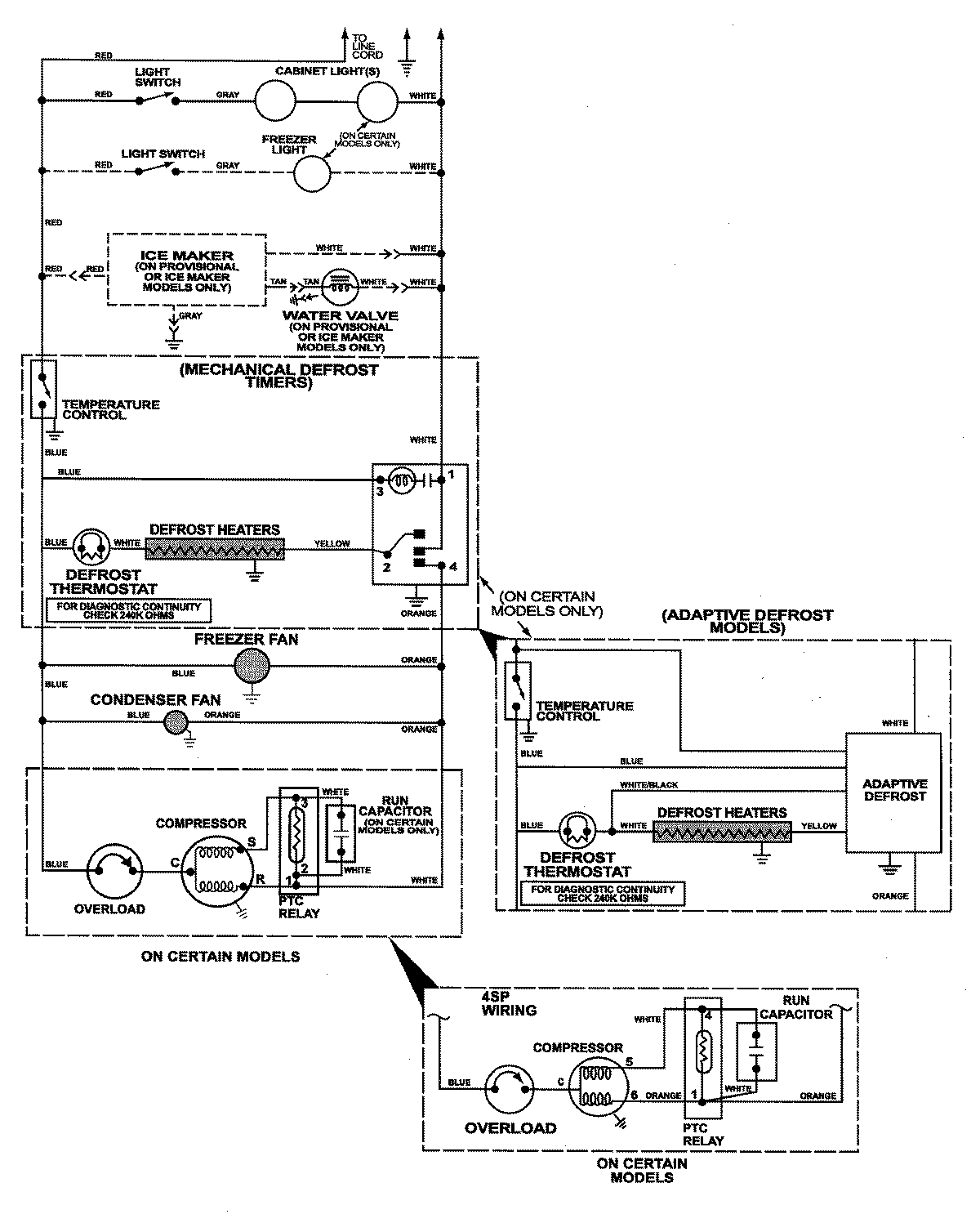
CTF1722GRW 10 – WIRING INFORMATIONadmin2025-04-26T11:16:51+00:00CTF1722GRW 10 – WIRING INFORMATION ProductsPositionProductNIMAY 15002787