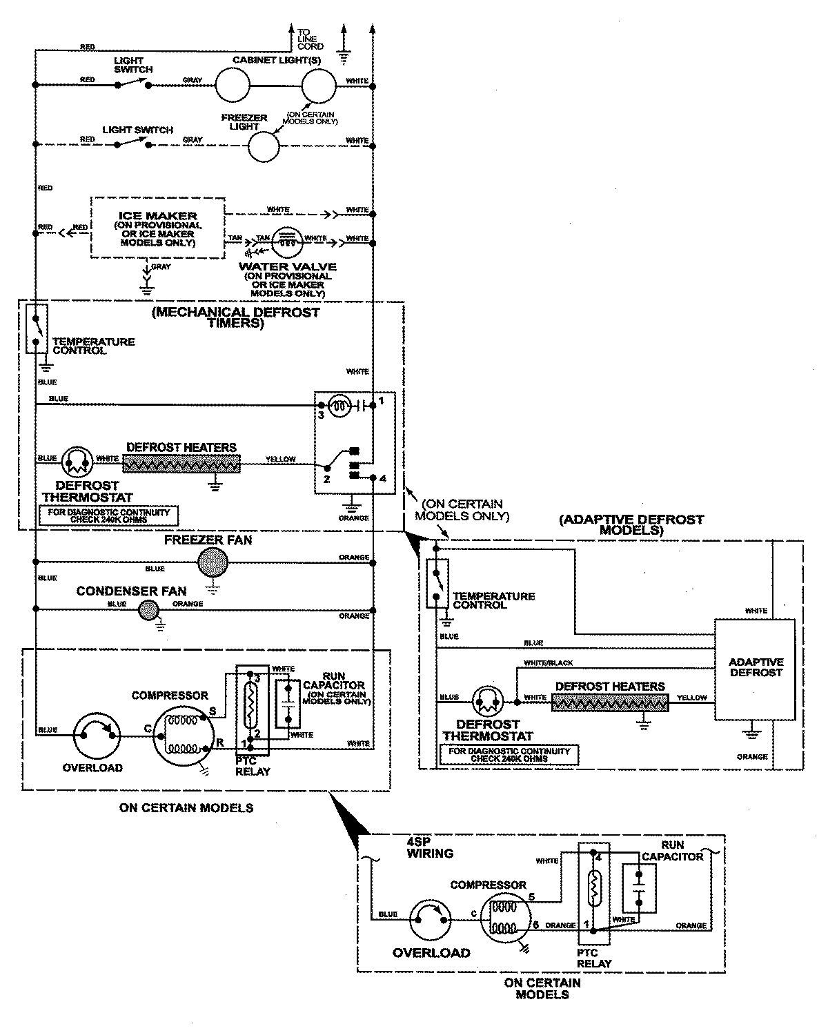
CTF1925GRQ 13 – WIRING INFORMATIONadmin2025-04-26T11:18:56+00:00CTF1925GRQ 13 – WIRING INFORMATION ProductsPositionProductNIMAY 15002787