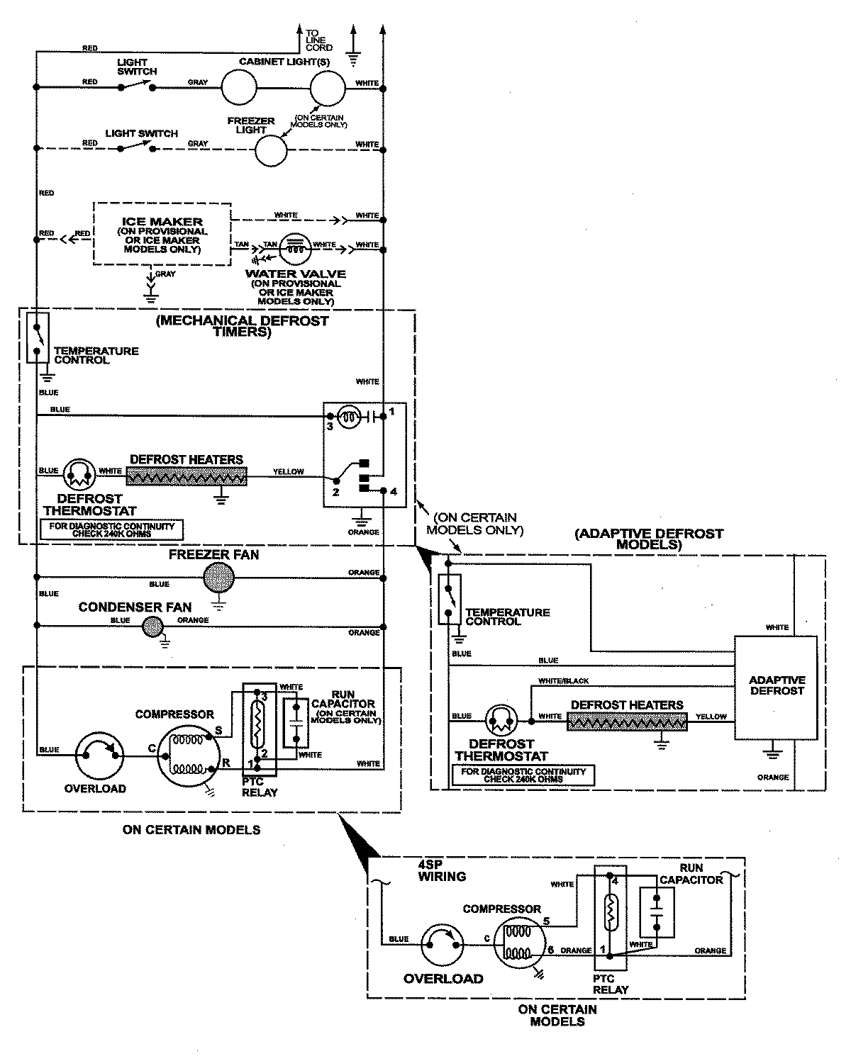
CTF1925GRW 13 – WIRING INFORMATIONadmin2025-04-26T11:18:11+00:00CTF1925GRW 13 – WIRING INFORMATION ProductsPositionProductNIMAY 15002787