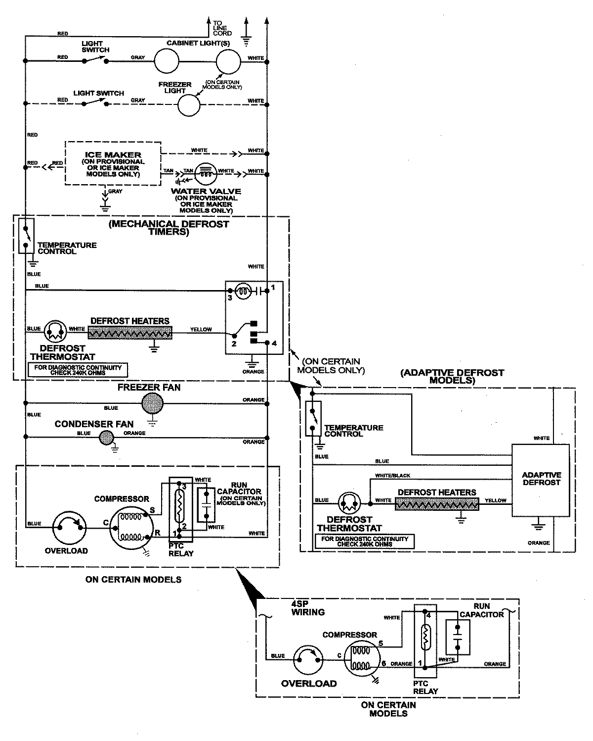
CTL1511GEW 13 – WIRING INFORMATIONadmin2025-04-26T11:19:02+00:00CTL1511GEW 13 – WIRING INFORMATION ProductsPositionProductNIMAY 15002787