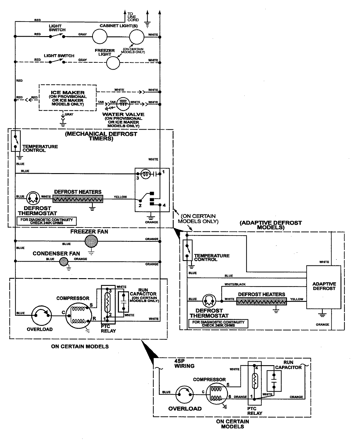
CTN1511GEW 11 – WIRING INFORMATIONadmin2025-04-26T11:19:25+00:00CTN1511GEW 11 – WIRING INFORMATION ProductsPositionProductNIMAY 15002787