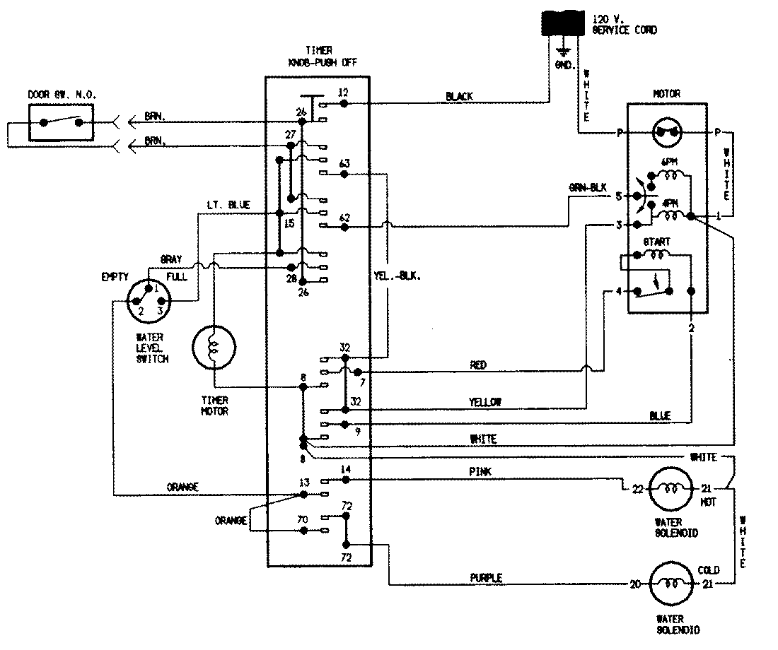
CW20T5W 07 – WIRING INFORMATIONadmin2025-04-26T11:20:13+00:00CW20T5W 07 – WIRING INFORMATION ProductsPositionProductNIMAY 15001240