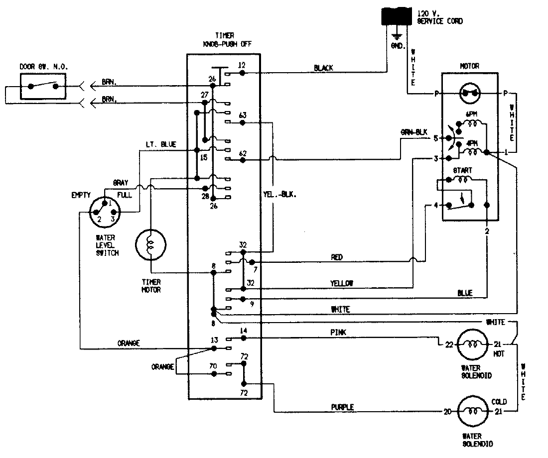
CW22B5V 08 – WIRING INFORMATIONadmin2025-04-26T11:19:14+00:00CW22B5V 08 – WIRING INFORMATION ProductsPositionProductNIMAY 15001240NIMAY 15001894