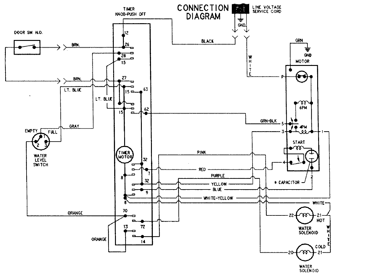
CW5000A 05 – WIRING INFORMATIONadmin2025-04-26T08:54:47+00:00CW5000A 05 – WIRING INFORMATION ProductsPositionProductNIMAY 15002614