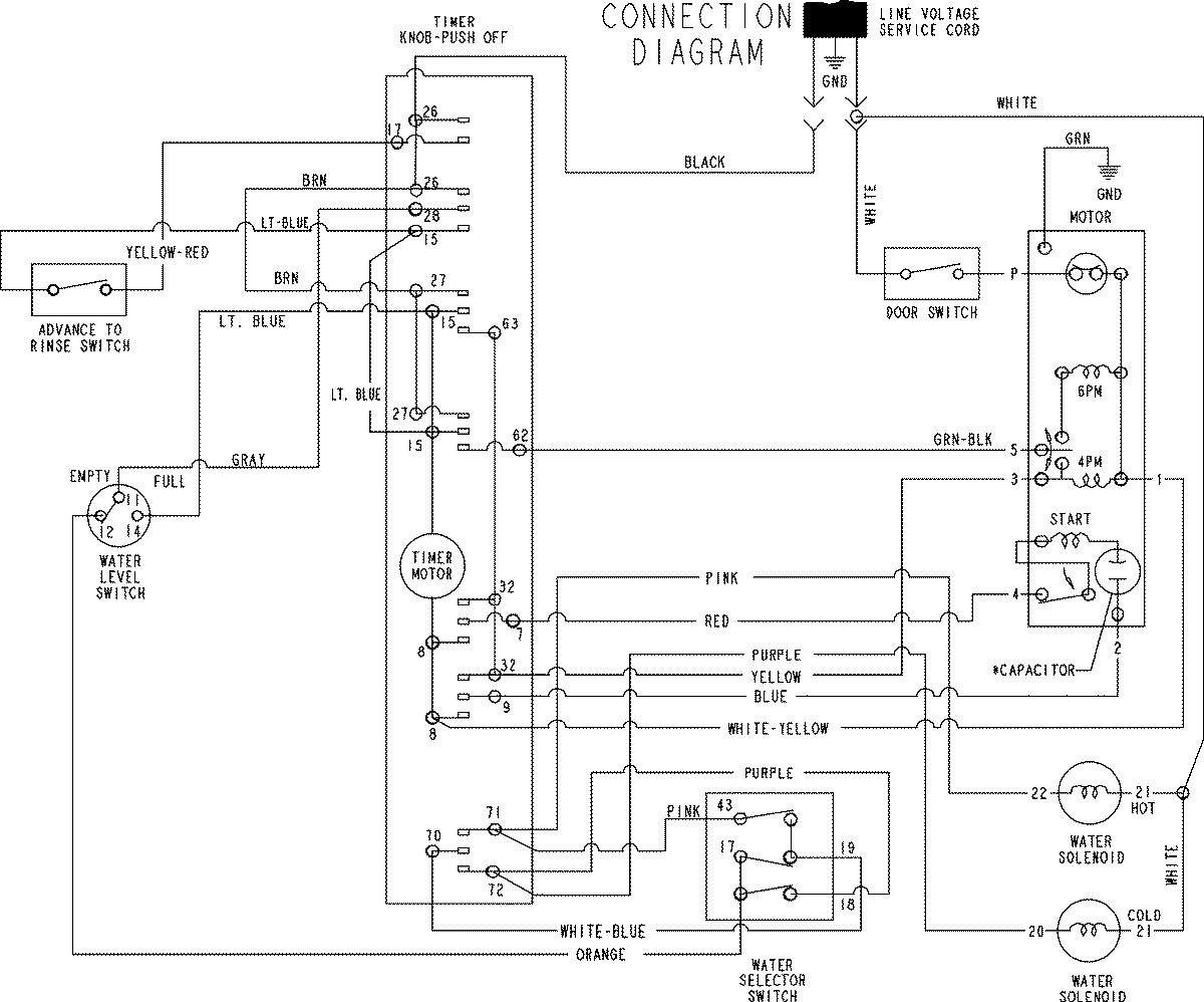
CW6500W 10 – WIRING INFORMATIONadmin2025-04-26T08:54:40+00:00CW6500W 10 – WIRING INFORMATION ProductsPositionProductNIMAY 15003779