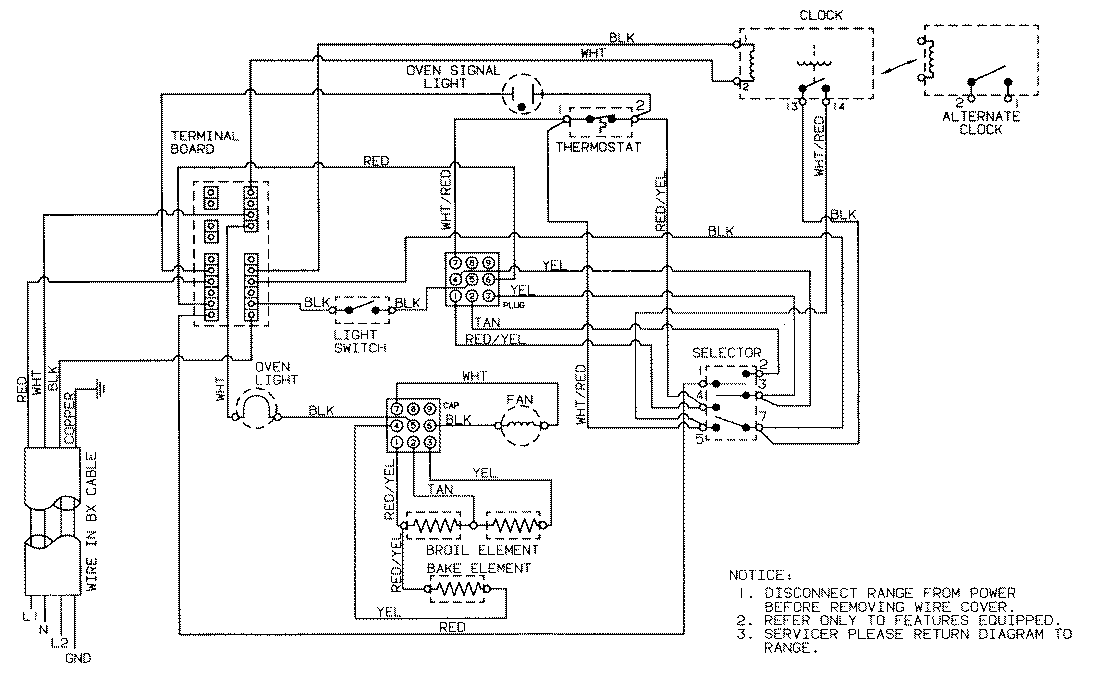
CWE4020BCB 04 – WIRING INFORMATIONadmin2025-04-26T08:55:09+00:00CWE4020BCB 04 – WIRING INFORMATION ProductsPositionProductNIMAY 15001335