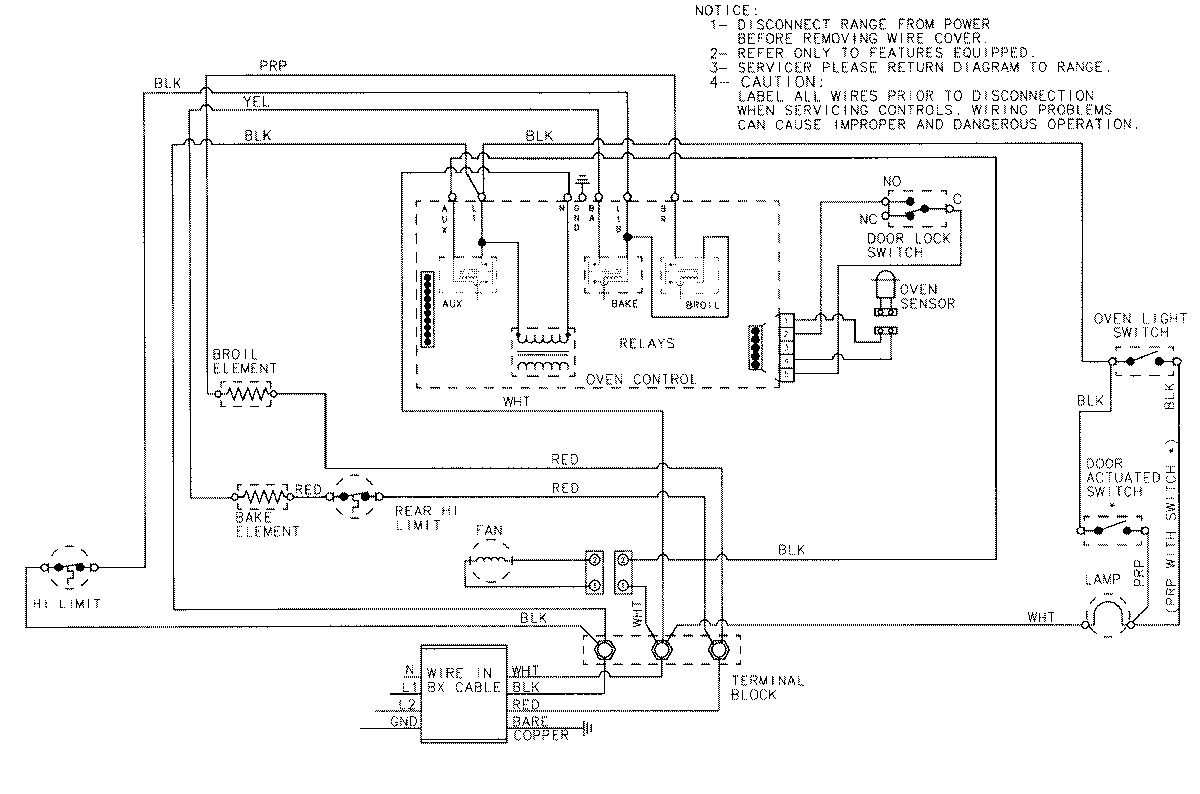
CWE9000BCM 06 – WIRING INFORMATION (CWE9000BCM)admin2025-04-26T08:55:12+00:00CWE9000BCM 06 – WIRING INFORMATION (CWE9000BCM) ProductsPositionProductNIMAY 15001717