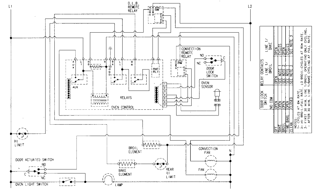
CWE9030DDB 06 – WIRING INFORMATIONadmin2025-04-26T08:54:48+00:00CWE9030DDB 06 – WIRING INFORMATION ProductsPositionProductNIMAY 15001967