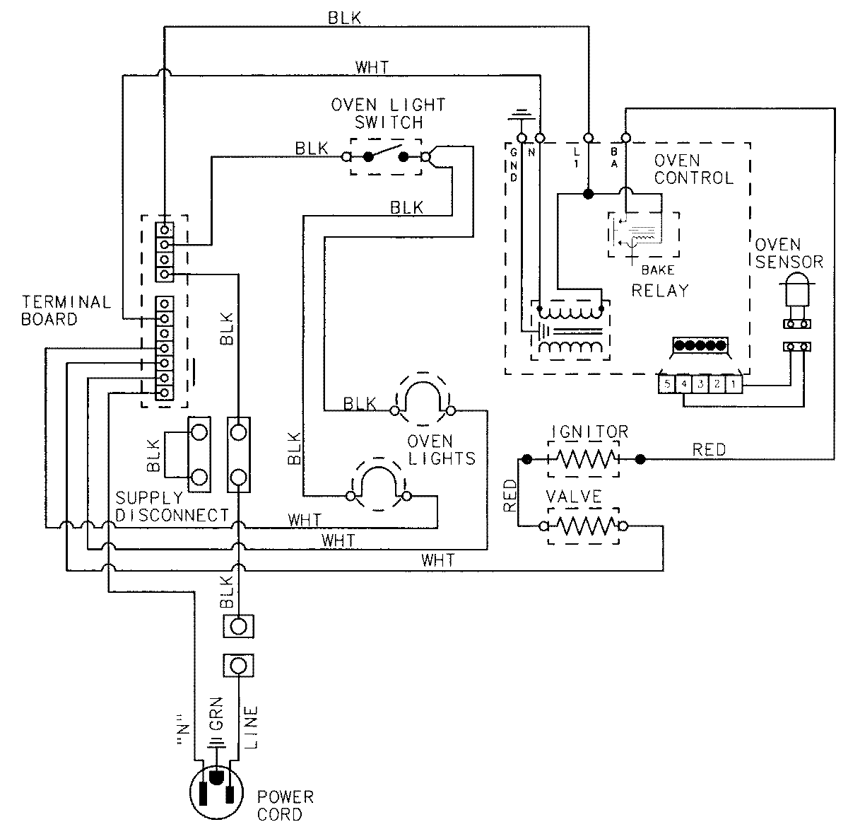
CWG3600AAS 06 – WIRING INFORMATIONadmin2025-04-26T08:54:56+00:00CWG3600AAS 06 – WIRING INFORMATION ProductsPositionProductNIMAY 15001530