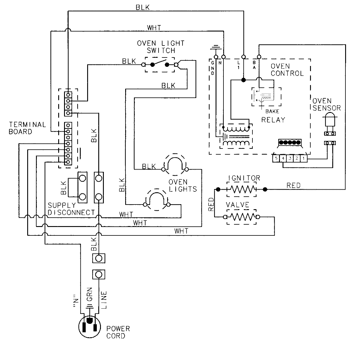
CWG4600AAB 05 – WIRING INFORMATIONadmin2025-04-26T08:55:10+00:00CWG4600AAB 05 – WIRING INFORMATION ProductsPositionProductNIMAY 15001530