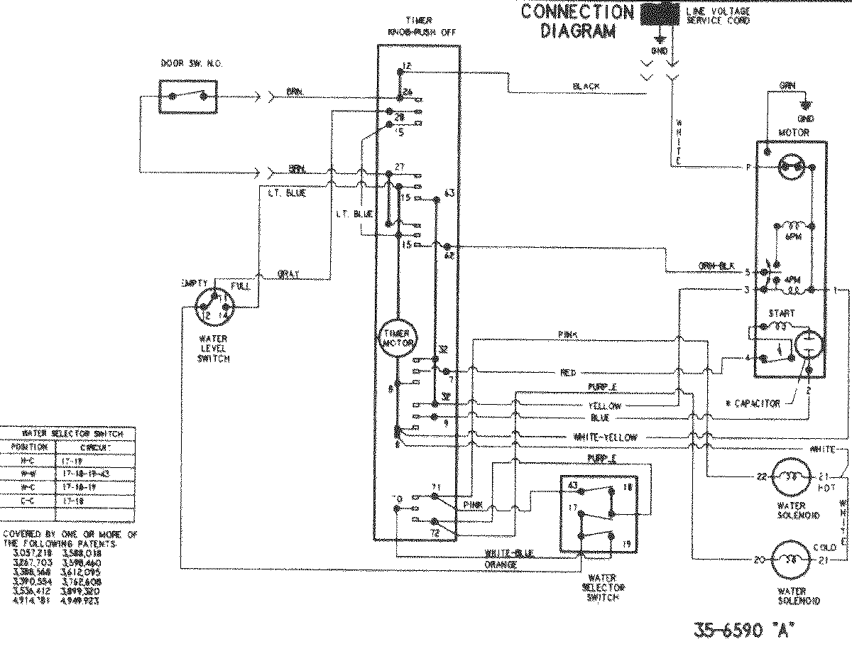
HAV2360AWW 09 – WIRING INFORMATIONadmin2025-04-26T10:30:55+00:00HAV2360AWW 09 – WIRING INFORMATION ProductsPositionProductNIMAY 15003059