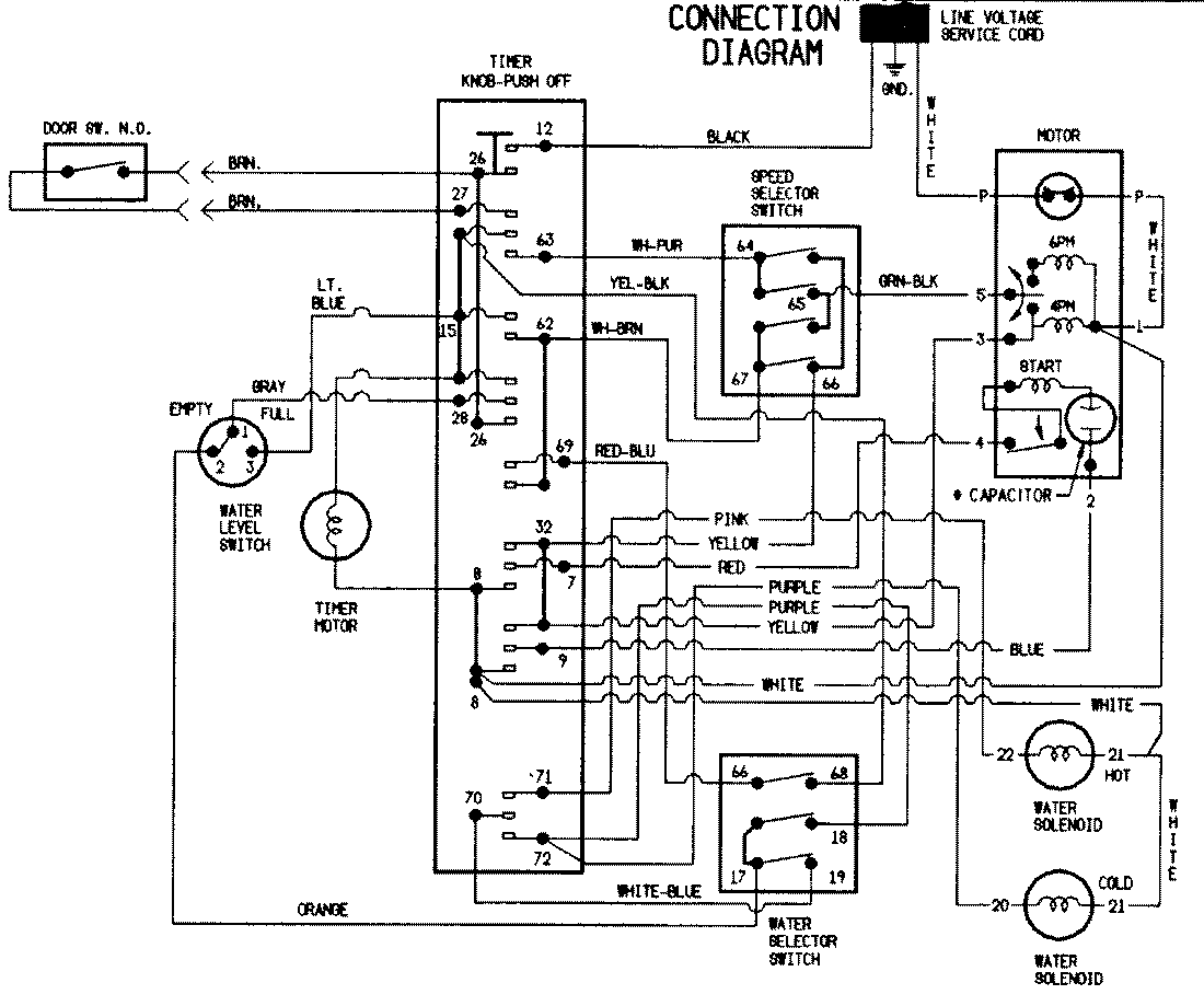
HWA2000KW 06 – WIRING INFORMATIONadmin2025-04-26T09:20:05+00:00HWA2000KW 06 – WIRING INFORMATION ProductsPositionProductNIMAY 15001245