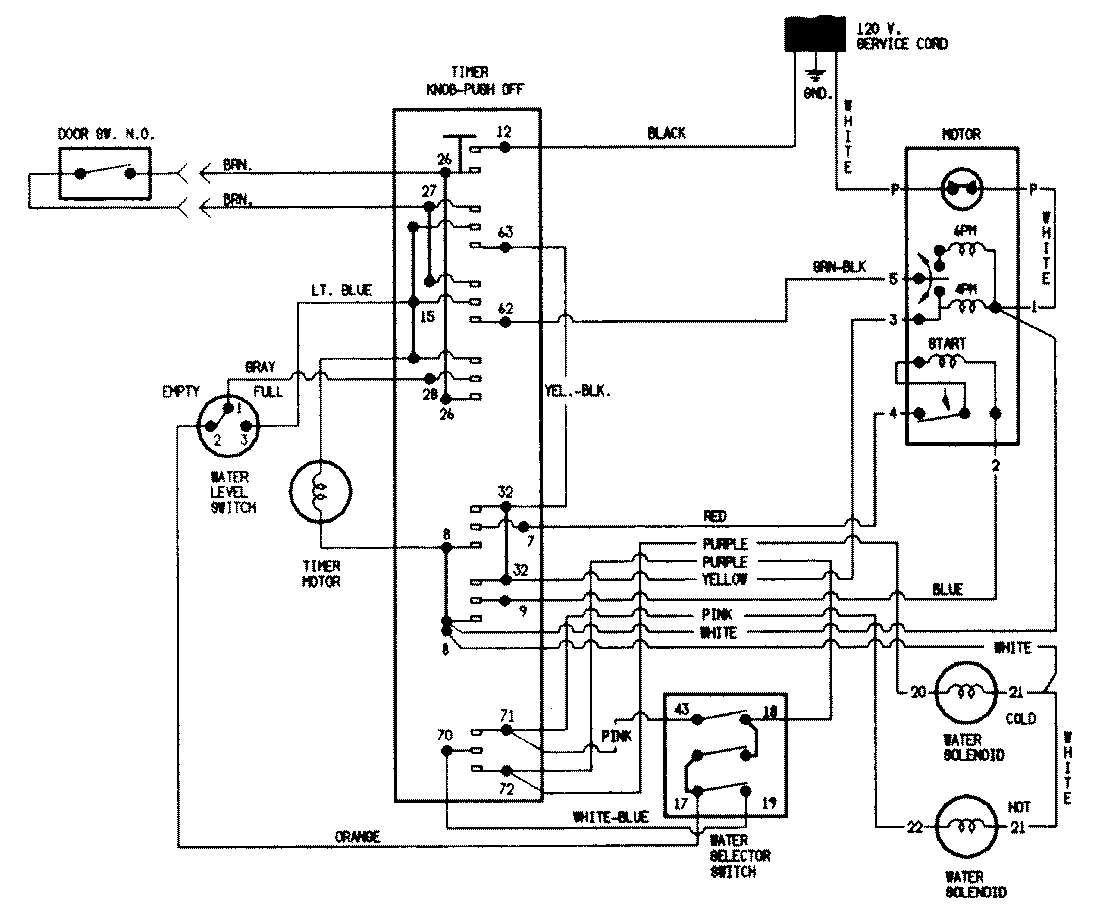
JW1000W 08 – WIRING INFORMATIONadmin2025-04-26T09:24:30+00:00JW1000W 08 – WIRING INFORMATION ProductsPositionProductNIMAY 15001235NIMAY 15001897