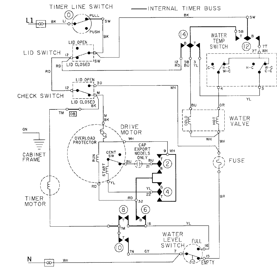
LAT5004AAW 08 – WIRING INFORMATIONadmin2025-04-26T09:17:41+00:00LAT5004AAW 08 – WIRING INFORMATION ProductsPositionProductNIMAY 15001087